Articles in this Volume

Research Article Open Access
The Influence of Currency Undervaluation on Economic Development: A Cross-Country Analysis of National Contexts
Article thumbnail
Current literature indicates that currency undervaluation has various effects on economic growth. This work testified the correlation between a low real exchange rate and economic growth, and also explores the mediating effects of intermediate variables such as foreign direct investment and net export. The research firstly calculates the undervaluation of the real exchange rate based on the Balassa-Samuelson effect. The data is used to construct an econometric model, which employed panel regression to analyze annual data from 156 countries from 1970 to 2019 to examine the impact of undervaluation on a country's economic growth. Secondly, a mediation analysis is conducted to unveil the specific mechanisms through which the independent variable influences the dependent variable. Besides, a three-order VAR (Vector Autoregression) model with four variables is established using the previously obtained undervaluation index to analyze the multi-dimensional dynamic relationship between different variables. The results passed the Granger Causality Test, indicating there might be a casual effect between these two variables. Results show that the impact of undervaluation on economic growth varies across different types of countries, and the dominant intermediate variables differ as well. This study may as well offer some insights for policymakers in formulating appropriate exchange rate policies to promote economic growth based on their country’s specific circumstances.
Show more
Read Article PDF
Cite
Research Article Open Access
Research on Enterprise Value Mechanism of Environment-protection Industry Based on ESG Performance
Article thumbnail
With the concept of sustainable development becoming increasingly ingrained in society, the performance of enterprises in environmental, social, and governance (ESG) aspects has garnered societal attention. This paper takes a company in the surveying and mapping industry as a sample and employs principal component analysis and regression analysis to empirically test the impact of ESG performance on enterprise value and the mechanism by which innovative technology plays a moderating role. Through the regression analysis, there has three conclusions: First, corporate ESG performance exhibits a positive correlation with corporate profits, and better ESG performance is associated with increased profits in subsequent operating cycles.; Secondly, technological innovation has a positive promotional effect on corporate profits; Lastly, technological innovation plays a significantly negative attenuating role under the positive effect of ESG performance on corporate profits. These three conclusions offer insights to managers of environmental protection enterprises: managing the company's investment in technology wisely and maximizing financing while reducing direct R&D expenditure may yield better results for profit acquisition. This allows managers of environmental protection enterprises to more clearly understand the mechanism by which technological innovation acts between ESG performance and corporate profits, and to formulate better management strategies based on these conclusions.
Show more
Read Article PDF
Cite
Research Article Open Access
Economic, Political Uncertainty Risks and Gold Market Volatility: Evidence from Multiplex Network Analysis of Global Spillovers
Article thumbnail
With the accumulation of global economic risks and the intensification of geopolitical conflicts, the impact of uncertainty risk on gold market volatility has received increasing attention. This paper constructs a TVP-VAR-DY spillover effect model and a multilayer network model to comprehensively analyze the cross-country dynamic linkages between economic, political uncertainty risks and gold market volatility. Utilizing monthly data spanning from January 2000 to May 2024, the study focuses on regions including Asia-Pacific, Europe, and the Americas. The findings are twofold: (1) Economic policy uncertainty, geopolitical risk, and gold market volatility are intricately interconnected. (2) Key economies exhibit distinct roles and responses during major global events. This highlights the need for integrated economic and geopolitical strategies to navigate uncertainties and maintain stability.
Show more
Read Article PDF
Cite
Research Article Open Access
Forecasting Soybean Futures Volatility: The Impact of Climate -Related Indices Using GARCH-MIDAS Model
Article thumbnail
This study applies the GARCH-MIDAS model to predict the volatility of soybean futures prices, incorporating Climate Policy Uncertainty (CPU) and Climate Physical Index (CPI) as key explanatory variables. The analysis reveals that both CPU and CPI significantly influence the volatility of soybean futures. Specifically, an increase in CPU is associated with heightened market volatility, indicating that uncertainties in climate policies contribute to instability in agricultural markets. Meanwhile, the CPI, which reflects physical climate risks, also shows a strong correlation with price fluctuations, showing the direct impact of climate-related events on market behavior. The findings highlight the crucial role of climate factors in shaping the volatility of agricultural futures, providing empirical evidence that climate risks are integral to understanding market fluctuation. We believe our results could offer new insights into the relationship between climate change and financial markets, particularly in the context of agricultural commodities.
Show more
Read Article PDF
Cite
Research Article Open Access
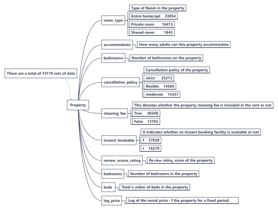
Airbnb Optimization of Pricing Strategy: A Study on the Static Pricing Model of Housing Resources Based on the Characteristic Price Theory
Article thumbnail
With the surge of tourism and the rapid development of the global homestay market, Airbnb has achieved a significant leap forward in development, among which pricing strategy has become the focus of research. Based on the characteristic price theory, this paper constructs an accurate static pricing model through the linear model algorithm and makes an objective evaluation. The study found that the characteristics of house specifications, cancellation policies, whether to provide cleaning fees and so on have an important impact on the Airbnb housing price. At the same time, the evaluation scores and booking situation also have a certain influence on pricing by integrating a large number of characteristic data, establishing the housing static pricing model, providing a powerful tool for homestay facility pricing, for existing rental records through the evaluation data for pricing maintenance of special research, provides the reference for people host optimization pricing strategy.
Show more
Read Article PDF
Cite
Research Article Open Access
Real Exchange Rate in the Measurement of Purchasing Power Parity and Its Long-Term Impact on Economic Growth
Article thumbnail
Exchange rate policy is a crucial component of a country's macroeconomic policy, including many types of exchanges, such as floating exchange, fixed exchange rate, managed float, etc. During the last 50 years, many countries like China, Switzerland, and Japan have gone through a time when they artificially kept their exchange rate low, and theoretically, such a policy would lead to an undervalued currency and promote economic growth through increasing exports. Therefore, we research whether this type of policy works—if certain countries need an undervaluation of currency. The fundamental methodology is to use machine learning techniques to analyze the data from Penn World Table Version 10, run OLS regressions to investigate the Purchasing Power Parity Theory, and also build regression models to explore the relationship between real exchange rate and economic growth. The findings indicate that the Absolute Purchasing Power Parity does not hold, instead, a more diluted Purchasing Power Parity (Relative)—which states a country’s inflation differential against the USA should be equal to its change in exchange rate against USD—holds based on a 5-year or longer time frames. Furthermore, a relatively low real exchange rate does contribute to a country’s economic growth. However, it is still among many other factors that influence the improvement of an economy, and whether its effect differs from countries of different levels of development is unclear. These results show that a country can promote its economic growth by maintaining a low exchange rate, however, such a policy is not sustainable over a long duration.
Show more
Read Article PDF
Cite
Research Article Open Access
Which Sail of the Trilemma Steered East Asian Countries Through the Storm of the Asian Financial Crisis?
Article thumbnail
This paper explores the impact of three key macroeconomic policies on GDP growth during the economic recovery period following the 1997 financial crisis, with a particular focus on the theory of the Impossible Trinity. The study investigates the effectiveness of independent monetary policy, capital mobility, and exchange rate stability in promoting economic growth. Our findings reveal that, among the three, exchange rate stability exhibits a significant positive correlation with GDP growth, underscoring its pivotal role in economic recovery. Utilizing a regression analysis from 1998 to 2007, we quantify the three policies into indices and calculate their coefficients in relation to GDP growth, controlling for variables such as IMF aid, trade freedom, net exports, tax burden, and government spending. The main takeaway from this research is the importance of maintaining exchange rate stability as a strategic economic policy, especially during times of financial distress. The results have profound implications for policymakers, suggesting that stable currency management can be a critical factor in driving economic recovery and growth.
Show more
Read Article PDF
Cite
Research Article Open Access
Can the Growth of the Digital Economy Reduce Nox Emissions? Evidence from the Big Data Pilot Zone
Article thumbnail
Based on China's provincial panel data from 2010 to 2022, a difference-in-difference model was introduced to analyse the impact of the digital economy on NOx emissions through the Big Data Pilot Zone. The result indicates that (1) the growth of the digital economy can effectively reduce NOx emissions, which is advantageous to the improvement of air quality. (2) Regional variations exist in the efficacy of the digital economy in mitigating NOx emissions. The research provides some policy implications for air pollution control and the promotion of transformation, upgrading and green development of industries in China.
Show more
Read Article PDF
Cite
Research Article Open Access
"Made in China 2025" Strategy on Unemployment Rates in Several Pilot Cities
Article thumbnail
This study investigates the potential effects of the "Made in China 2025" plan on the unemployment rates in various pilot cities through a thorough empirical approach. To establish causal links and ensure the reliability of our results, we will utilize the Double Machine Learning model in conjunction with the Difference-in-Differences (DID) and Synthetic Difference-in-Differences (SDID) models. In addition, we apply Random Forest, Ridge Regression, and Linear Regression techniques to analyze the data and make predictions regarding the unemployment rates. The MIC 2025 program has been proven to decrease the unemployment rate significantly. This is especially supported by compelling evidence from both the DML and SDID models. The Random Forest model assigns a high value to the technological, infrastructure, and net mobility predictor variables for predicting the unemployment rate. Nevertheless, both Ridge and Linear Regression models are susceptible to anomalies and limited sample sizes. Overall, the study provided significant insight into the efficacy of the MIC 2025 plan in tackling unemployment and emphasizing the crucial significance of specific policies and investments.
Show more
Read Article PDF
Cite
Research Article Open Access
Predicting Stock Price Volatility using a CNN-BiLSTM-AM Model
Article thumbnail
This study presents a novel approach to forecasting stock price volatility by combining Convolutional Neural Networks (CNN) and Bidirectional Long Short-Term Memory (BiLSTM) networks with a self-attention mechanism to enhance model accuracy. The CNN-BiLSTM model leverages CNN's spatial feature extraction capabilities alongside BiLSTM's bidirectional memory for analyzing temporal dependencies. To further refine model performance, Optuna was employed for hyperparameter tuning. The study utilizes daily stock data from NVIDIA, spanning 2,520 trading days from May 2014 to May 2024, with key features including first-order differenced prices, change, turnover, and volume. The data is split into 75% for training, 10% for validation, and 15% for testing. The model processes features extracted from the past 10 days to predict future volatility. Experimental results demonstrate that the CNN-BiLSTM-AM model significantly improves forecasting accuracy, providing valuable insights into financial time series analysis, investment strategies, and risk management.
Show more
Read Article PDF
Cite