Articles in this Volume

Research Article Open Access
Digital Finance, Research and Development Investment, and Corporate Green Technology Innovation
The development of digital finance is anticipated to alleviate the dilemma of corporate green technology innovation. This study selects manufacturing enterprises that are publicly listed on the Shanghai and Shenzhen stock exchanges as well as the Growth Enterprise Market in China, as research samples, of which the data spans from 2011 to 2020. An empirical research using a matched dataset of this period demonstrates that the growth of digital finance has a significantly positive impact on the promotion of green technology innovation in Chinese manufacturing companies. This result remains valid even after conducting rigorous testing to ensure its reliability and taking into account the potential influence of endogeneity. Moreover, this promoting effect exhibits heterogeneity due to differences in enterprise size and property rights. In the future, governments, financial institutions, and enterprises should collaborate to promote the improvement of digital finance infrastructure, bolster policies and financial support for enterprise green technology research and development (R&D) investment, and effectively foster the improvement of corporate green technology innovation capabilities.
Show more
Read Article PDF
Cite
Research Article Open Access
Application of Stochastic Processes in Financial Market Models
This paper explores the significant role of stochastic processes in financial modeling, tracing the evolution from basic Brownian motion to sophisticated stochastic differential equations used in modern financial markets. Beginning with the historical development of Brownian motion, identified by Robert Brown and later mathematically modeled by Louis Bachelier for stock price fluctuations, the paper outlines its foundational influence on the Efficient Market Hypothesis and the random walk theory. The extension of these concepts in the Black-Scholes model for option pricing highlights the practical applications of these theories in predicting financial outcomes. The discussion progresses to geometric Brownian motion (GBM) and its crucial role in stock price modeling, emphasizing its use in Monte Carlo simulations for option pricing. The limitations of the Black-Scholes model and GBM in dealing with real market conditions such as stochastic volatility and jump-diffusion processes are addressed, showcasing the evolution of more complex models like the Heston model and GARCH. Interest rate models like the Vasicek and Cox-Ingersoll-Ross models are evaluated for their real-world applicability, particularly in scenarios of low and negative interest rates. This comprehensive review not only underscores the theoretical advancements in financial modeling but also its practical implications in contemporary financial markets.
Show more
Read Article PDF
Cite
Research Article Open Access
Confucian Culture and Enterprise Total Factor Productivity
Enterprise total factor productivity is one of the important indicators to measure enterprise efficiency and innovation ability. This paper takes the a-share listed companies from 2005 to 2022 as the research sample, and empirically tests the influence of Confucian culture on the total factor productivity of enterprises. It is found that Confucian culture can significantly improve the total factor productivity of enterprises. Therefore, combined with the conclusion of this paper, it is suggested that enterprises should pay attention to inheriting and carrying forward the essence of Confucian culture in their operation and management, so as to realize long-term sustainable development and innovation-driven transformation.
Show more
Read Article PDF
Cite
Research Article Open Access
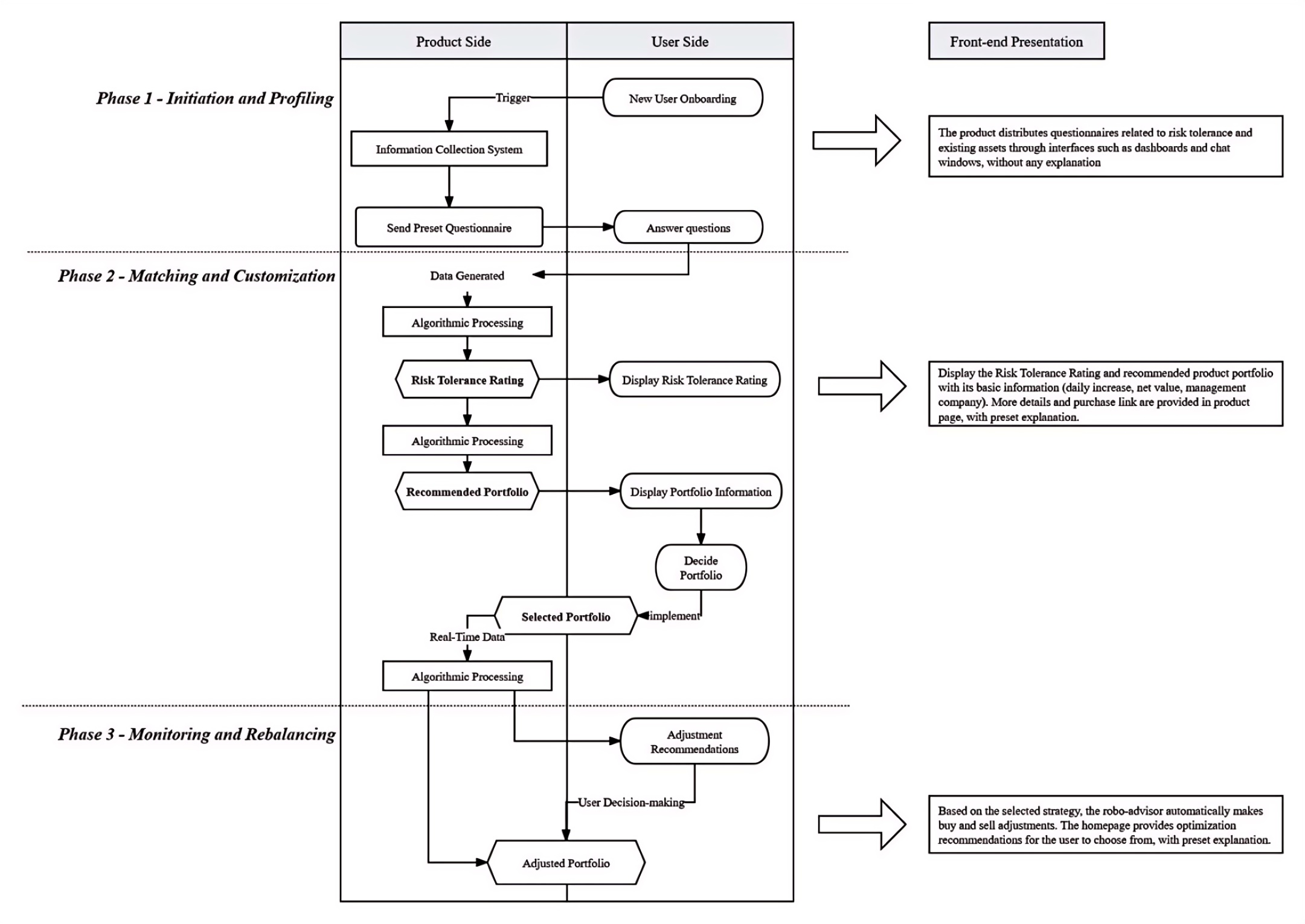
Can GPT Help Improve Robo-advisory? The Construction of Robo-advisor for Users with Low Investment Experience Based on LLM
Article thumbnail
Robo-advisors have emerged as a significant innovation in investment management, offering automated financial advice to investors. However, user acceptance remains a challenge, particularly among those with limited investment experience. This paper explores the potential of large language models (LLMs) to enhance the interaction attributes of robo-advisor products and increase acceptance among novice investors. The study contributes to the existing literature by exploring the application of LLMs in robo-advisors, supplementing the exploration of interaction design, and systematically reviewing the service processes of current robo-advisor products. Findings suggest that existing robo-advisor products have room for improvement in interaction attributes and algorithmic mechanisms. Through theoretical exploration, this paper proposes methods for optimizing robo-advisor products by integrating LLMs. In conclusion, this research lays the groundwork for designing robo-advisor products with integrated LLM functionality, offering theoretical references for practitioners and researchers in financial technology. Future research directions include exploring user expectations and conducting controlled experiments to analyze the impact of LLM integration on user decisions.
Show more
Read Article PDF
Cite
Research Article Open Access
The Impact of Digital Finance on Corporate Operational Risk — From the Perspectives of R&D Investment and Financing Constraints
The swift expansion of digital finance has profoundly influenced the operations of micro-enterprises and subsequently impacted macroeconomic stability and financial health. This study utilizes financial data from A-share listed companies from 2011 to 2020, alongside indicators of the macro digital economy, to assess how digital finance development influences business risks. It demonstrates that digital finance notably reduces these risks, with these findings holding steady even after addressing endogeneity concerns and performing various robustness tests. Analysis of the mechanisms shows that increased investments in R&D and alleviation of financing constraints are key ways digital finance reduces business risks. A heterogeneity analysis reveals that the impact of digital finance varies depending on the corporate structure and size, with state-owned and large-scale enterprises benefiting more, likely due to the digital divide. Furthermore, this study explores the effects of digital finance on reducing corporate fraud and litigation risks, discovering that it significantly lowers fraud risks, although it does not significantly affect litigation risks. This research provides important theoretical and practical insights, suggesting that digital finance can enhance risk management and contribute to superior economic and financial development.
Show more
Read Article PDF
Cite
Research Article Open Access
E-commerce and Rural Household Debt Expansion: --A Quasi-Natural Experiment from a National Rural E-commerce Comprehensive Demonstration Policy in Rural Areas
Article thumbnail
In recent years, the risk of rural household debt has risen rapidly, and the development and diffusion of e-commerce in rural areas has the tendency to promote the expansion of household debt. Using the sample data of the China Family Panel Survey (CFPS) from 2014 to 2020,and taking the "Comprehensive Demonstration of E-commerce in Rural Areas" project as a quasi-natural experiment, this paper analyzes the impact and mechanism of e-commerce on rural household debt by using the staggered DID model. The results show that e-commerce significantly increases the debt size and risk of rural households. Mechanism analysis shows that e-commerce mainly alleviates the financial exclusion problem, stimulates household consumption-based expenditure and agricultural production, and thus promotes household consumption and borrowing debt. Based on this, it is important to pay attention to the debt risk of low-income newly indebted households in rural areas, to strengthening the upgrading of the consumption structure in rural areas, raising the standard of living of the rural population. This paper provides a new perspective for understanding the indebtedness of rural residents and identifying the impact of e-commerce and the digital economy on rural debt, which is of some significance for further improving the development of e-commerce in rural areas.
Show more
Read Article PDF
Cite
Research Article Open Access
Bitcoin Return Prediction: Relevant Factors Determining Return
Article thumbnail
Cryptocurrencies with Bitcoin being the most well-known, are volatile in price. Being able to predict or speculate price movements in Cryptocurrencies would then be meaningful for researchers and lucrative for investors. This paper hypothesized relevant factors that may determine return of Bitcoin, namely Bitcoin price data, google trend and precious metal price data, and collects data for the past 6 years. After regrouping and processing the data, a regression model is used to test the strengths of predictability of each possible factor. The results reveal that Bitcoin price data is a valid predictor of daily Bitcoin return, google trend or search volume is valid only for weekly return predictions, and precious metal prices do not have a significant relationship with Bitcoin return.
Show more
Read Article PDF
Cite
Research Article Open Access
The Rise of “Her Economy’ in the New Media Era: An Innovative Study of Women's Consumption Power and Marketing Strategies
With the advent of the new media era, the rise of “her economy” has become a phenomenon that cannot be ignored, and the economic influence of women in the consumer market is also increasing. Starting from the perspective of consumer culture and based on domestic and international research results, this paper explores the behaviours and preferences of female consumers in the digital realm, derives the study of the alienation of female aesthetics and consumption in the consumer society, and grasps the behavioural characteristics of female consumption in general by linking theory to practice, as well as analyzing the effects of marketing strategies on social media platforms to reveal the evolution of the relationship between women, new media and the consumer market. The results of this study demonstrate the key role of new media in shaping women's consumption behaviour and highlight the importance of flexible marketing strategies in effectively engaging the female consumer base. Finally, the article reflects on the negative impact of the media's focus on women's issues in an era of proximity to the female psyche. The study provides practical insights for a deeper understanding of the “she-economy” phenomenon and for companies wishing to capitalise on the growing power of the female consumer in the digital age. In turn, it promotes socially virtuous consumption and the realisation of a truly equal, respectful and caring consumer market.
Show more
Read Article PDF
Cite
Research Article Open Access
Quantitative Strategies Based on FinGPT’s Analysis of the Federal Reserve’s Attitude
Article thumbnail
This paper explores the impact of the Federal Reserve (Fed) on financial markets, specifically through the sentiment scoring of Fed meeting minutes by the AI analysis model FinGPT and its correlation with market performance. The article first introduces the method of sentiment analysis using FinGPT and conducts an in-depth analysis of the meeting minutes from 1990 to 2020 using this method. Furthermore, key market data, such as the S&P 500 Index, real estate, and financial sector indices, are used to assess the actual impact of the Fed’s attitude on market dynamics. Through quantitative trading and backtesting analysis, this study verifies the performance and effectiveness of a single-factor strategy in different markets. The results show that while the Fed’s sentiment scores have high predictive validity and market adaptability in the financial sector, their performance in the real estate market and the broader stock market index is relatively weaker. The findings indicate that the market applicability of the strategy is significantly influenced by market type and economic environment. Future strategy optimization needs to consider these factors to enhance adaptability and efficiency across different markets.
Show more
Read Article PDF
Cite
Research Article Open Access
Portfolio Optimization Based on Rolling Window Using 5 Stocks
Article thumbnail
This paper aims to explore a method of constructing dynamically adjusted investment portfolios through the combination of rolling windows and mean-variance models. The construction of investment portfolios plays a crucial role in financial markets by effectively diversifying risks and achieving stable investment returns. This study analyzed adjusted closing price data from five stocks (AAPL, JPM, JNJ, XOM, and PG), sourced from Yahoo Finance. The rolling window method was employed to predict future stock prices and construct investment portfolios based on these predictions. This study calculated annualized average return and covariance matrix for each window. The mean-variance model and optimization algorithms were then used to determine the optimal weights for daily portfolio composition. The results demonstrate the high accuracy of the rolling window method in predicting short-term stock prices. Notably, Procter & Gamble (PG) and Johnson & Johnson (JNJ) exhibited the lowest prediction errors. Investment portfolios based on rolling window predictions performed well over a certain period. Nevertheless, the S&P 500 index did not show a substantial disadvantage compared to their long-term performance. This research provides dynamic portfolio optimization methods of practical value for investors in financial markets.
Show more
Read Article PDF
Cite