Articles in this Volume

Research Article Open Access
Stock Prices and Bitcoin Prices: A VAR Model
Article thumbnail
The rapid rise of Bitcoin, a decentralized digital currency, has attracted significant attention from investors, researchers, and policymakers alike. The relationship between traditional stock prices and Bitcoin prices has garnered considerable attention in recent years. This research paper aims to explore the interconnections and dynamics between stock prices and Bitcoin prices by employing a Vector Autoregression (VAR) model. The study utilizes a comprehensive dataset spanning a specific time period, encompassing daily or monthly observations of stock prices and Bitcoin prices. The VAR model allows for the analysis of the joint behavior of these variables, capturing both short and long-term relationships, showing the effects of stocks on Bitcoin, but not the other way around. The research also underscores the necessity for continuous monitoring and analysis as the cryptocurrency landscape evolves rapidly. It highlights the significance of understanding the intricate dynamics between traditional financial markets and emerging digital assets, such as Bitcoin, in order to make informed investment decisions and mitigate potential risks.
Show more
Read Article PDF
Cite
Research Article Open Access
Stock Forecasting Based on Linear Regression Model and Nonlinear Machine Learning Regression Model
Article thumbnail
To enhance the accuracy of stock price prediction for Netflix and provide individuals with a comprehensive understanding of stock trading prices, this study constructs a predictive model by employing three distinct approaches: a linear regression model, a Long Short-term Memory (LSTM) artificial neural network, and a Gated Recursive Unit (GRU) which serves as a component of the LSTM architecture. A prediction scheme is devised, utilizing historical stock data spanning from 2002 to 2022 for Netflix. The primary objective is to forecast the stock price of Netflix for the subsequent 20-day period. To evaluate the efficacy of the three models, a rigorous assessment is conducted employing robust evaluation indices. The outcomes of this analysis will enable a determination of the fitting adequacy of each model, thereby facilitating the identification of the most suitable approach for accurate stock price prediction in the context of Netflix. This research endeavors to contribute to the field of stock market analysis by leveraging advanced predictive modeling techniques for enhanced forecasting accuracy and insightful decision-making.
Show more
Read Article PDF
Cite
Research Article Open Access
The positive effect and future trends of the enterprise performance by the company using digitization
As the development of the globalization, more and more cross-border enterprises choose to come into the China to develop themselves. However, because they lack of popularity, digital transformation become a good choice for e-commerce, and they can use live-stream commerce to enlarge their development of space. Up to a point, live-stream commerce increase the enterprise performance. Use Alibaba as an example, in 2016, through the live-stream commerce platform which is created by Taobao, users can watch the live and buy the commodity which they like at the same time. In this thesis, I will use live-stream commerce as an epitome to show the digitization transference and explore that under the influence of the digitization, enterprises receive the positive effect and future trend.
Show more
Read Article PDF
Cite
Research Article Open Access
The Role of the Real Economy in Resisting Dollar Hegemony
At present, the losses caused by COVID-19 have affected the economic construction of many countries, but the underlying essence is that the dollar hegemony uses weaponized currency to force other countries to participate in the process of financialization. The dollar's extracorporeal circulation has been affected by the external force of the new coronavirus, making the dollar's control weaker, and many single-industry countries have also derived the idea of getting rid of the dollar's control, which have been solved in countries with strong real economies. By exploring the role of the real economy in combating US dollar hegemony, this paper points out that a country with a strong real economy can make its internal supply chain more complete, create jobs and control inflation at the same time, reduce the possible damage caused by financial risks in the process of dollar hegemony, and play a positive role in the recovery of the economy after damage.
Show more
Read Article PDF
Cite
Research Article Open Access
An Overview of the Feasibility of Improving the Hospitality Supply Chain Through AI
The epidemic has dealt a huge blow to the catering industry. It has led to the closure of tens of thousands of brick-and-mortar restaurant economy. But the rise of AI is bringing huge changes to all aspects of society. A new industrial revolution is imminent. This is a good opportunity to use AI to reinvigorate the restaurant industry. The article suggests and proves the feasibility that the F&B industry should use AI wisely in forecasting demand, inventory management, raw material transportation, food safety, and customer service. So as to improve the operation efficiency of the catering industry supply chain, reduce operating costs, and achieve a certain degree of automation and intelligence. Keeping up with the progress of the times. At the same time, AI also brings problems such as data quality, data security, technology and personnel costs, lack of customer communication, and employee unemployment. However, according to the analyses, these problems are promisingly able to be solved properly eventually with the human acceptance of AI and social development.
Show more
Read Article PDF
Cite
Research Article Open Access
Research on Marketing Strategy of HEYTEA Under New Media Environment
The emergence and development of new media have provided new ideas and paths for brands’ marketing strategies, and countless brands have utilized the interactivity and real-time nature of new media to upgrade and transform their marketing and continuously enhance their influence and communication capabilities. HEYTEA is a clear example of using the new environment to create brand value. Through the case description, this paper will consider and study the brand communication behavior and unique marketing strategy of HEYTEA in new media. It will analyze how to make use of external opportunities such as the fast-emerging consumer groups and the fast-developing Internet and new media to overcome the problems of serious homogenization, over-marketing, weak public relations, and lack of community interaction, and explore the background reasons for these problems. Based on the issues identified, this paper will summarize the effective promotion path of the brand in the new media environment, further improve the marketing strategy of HEYTEA, and put forward practical suggestions and measures to provide consumers with more diversified services and products. The research in this paper can not only promote the optimization of HEYTEA’s marketing strategy but also provide inspiration and reference for other tea brands in the industry, guiding more brands to adapt to the new media development environment and realizing the innovation and progress of the industry.
Show more
Read Article PDF
Cite
Research Article Open Access
Explore the Impact of Macroeconomic Indicators on WTI Oil Prices
Article thumbnail
This research paper explores the relationships between West Texas Intermediate (WTI) oil prices and various macroeconomic indicators. Given the significant role of WTI prices in shaping global economic activities, understanding their volatile dynamics is crucial for numerous industries. Predicting these prices, however, poses significant challenges due to the complex nature of the oil market, influenced by myriad factors such as geopolitical developments, supply-demand imbalances, and diverse macroeconomic parameters. The research addresses this issue by developing a predictive model for WTI oil prices, deploying an Autoregressive Integrated Moving Average (ARIMA) model. The study has a selection of macroeconomic variables that accurately reflect the global economy's various aspects influencing WTI prices. These include the NASDAQ index, the US Dollar Index (DXY), the Economic Uncertainty Index, the 5-Year Inflation Break Even, the US 3-Month Treasury, the 10Y Less 2Y, the US Oil Demand, and the difference between oil Demand and Supply. This research aims to deepen our understanding of the multifaceted relationship between WTI oil prices and these critical macroeconomic indicators. In doing so, this study offers substantial academic contributions to comprehending oil price dynamics. Additionally, it provides valueable insights for industry stakeholders, financial analysts, policymakers, and investors, enhancing economic planning and risk management across sectors.
Show more
Read Article PDF
Cite
Research Article Open Access
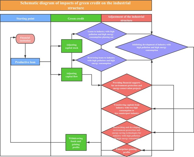
Research Advanced on the Influence of Green Credit Policy on Companies: A Case Study of Industrial Structure, Firm Performance, and Response Measures
Article thumbnail
Nowadays, the traditional economic development mode and development power have caused a series of problems such as waste of factor input, serious environmental pollution, and low economic efficiency. Green finance is thus sprouting. With the rapid economic development, more and more companies at home and abroad have begun to use Green Credit Policy (GCP) to promote sustainable development. Based on official publication databases, we delve into a deep analysis of the impact of the Green Credit Policy on companies, focusing on their industrial structure, firm performance, and response measures. Through empirical analysis and theoretical discussions, we reveal that the Green Credit Policy positively influences industrial upgrading, enhances firms’ environmental performance, and stimulates strategic responses to Green Credit Policy. Additionally, empirical data substantiates the notion that GCP exerts a "detrimental impact" on companies exhibiting subpar environmental practices. These results underscore the importance of policies geared towards sustainability in fostering a more eco-friendly and robust economy.
Show more
Read Article PDF
Cite
Research Article Open Access
Style Drift and Performance Evaluation of Green Funds in China
Based on data of China's open equity and partial equity hybrid green funds from 2018 to 2022, this paper conducts the sharp style analysis model to construct green fund style drift indicator, and apply the TM model to construct stock selection and timing indicators. Moreover, this paper constructs a panel fixed-effect model to empirically analyze the impact of green fund style drift, stock selection and timing on green fund performance. This research finds that there is a drift of investment style in green funds. Such style drift and timing have a negative impact on the performance of green funds. Stock selection has a significant positive impact on green funds. Furthermore, this research introduces style drift, stock selection and timing indicators into green fund performance evaluation, and use principal component analysis method to build a green fund performance-evaluation system. Then, this paper applies the rating system to the existing green fund market and effectively supplements the existing rating system.
Show more
Read Article PDF
Cite
Research Article Open Access
Analysis of the Effect of Artificial Intelligence on the Labor Market in the United States
Article thumbnail
Artificial intelligence(AI) is facing rapid development, which presents both opportunities and risks. The Unities States, the world’s largest economy and a leading technological power, has witnessed significant advancements in AI. As an integral part of automated production, AI drives economic productivity, but it alters the demands and structure of the United States labor market. Increasing joblessness and a decrease in the number of people actively participating in the workforce imply that AI holds the capability to substitute human employment, thereby highlighting the importance of individuals adapting to changing labor demands. Research indicates that individuals with lower educational attainment and limited cultural proficiency face a greater likelihood of being replaced by artificial intelligence (AI). However, the evolving labor market demands a greater emphasis on AI-related skills. The potential of AI to foster the development of the United States labor market is evident, as it holds the capacity to drive further innovation and growth in the American economy. This research paper takes IBM, who officially announced the use of AI as a replacement for human labor, as a case study to examine the influence of AI on the labor market in the United States., exploring the opportunities and risks brought by AI development.
Show more
Read Article PDF
Cite